- 详细阅读
-
众安在线完成配售新H股详细阅读
7月4日金融一线消息,众安在线发布公告称,公司于2025年7月4日完成配售2.15亿股新H股,配售股份分别占股份扩大后已发行H股数目的约13.15%及已发行股份总数的约12.76%。此次配售股份价...
2025-07-04 56
-
乐舱物流(02490)拟实施股份分拆及更改每手买卖单位详细阅读
智通财经APP讯,乐舱物流(02490 发布公告,董事会建议按公司股本中每股面值0.0001美元的现有股份分拆为2股每股面值0.00005美元的拆细股份的基准实施股份分拆。于本公告日期,现有股份以每手...
2025-07-04 45
-
顺丰控股(002352.SZ):完成配售7000万股新H股 净筹约29.33亿港元详细阅读
智通财经APP讯,顺丰控股(002352.SZ 发布公告,于2025年7月4日,公司成功按每股H股42.15港元的配售价向不少于六名的承配人配发及发行合计7000万股新H股,占经配发及发行配售股份后经...
2025-07-04 50
-
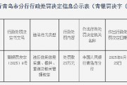
海尔消金被罚25万元:违反信用信息采集、提供、查询及相关管理规定详细阅读
7月4日金融一线消息,中国人民银行青岛市分行行政处罚信息公开表显示,海尔消费金融有限公司因违反信用信息采集、提供、查询及相关管理规定,被罚款25万元。...
2025-07-04 57
-
A股震荡,操作需控制仓位详细阅读
今日大盘冲高,上证最高至3497点,无限接近3500点,但多数股票下跌,主力暴力拉升银行、保险,券商辅助,未能突破3500。有分析认为或是受传言懂王要来影响,想秀涨势。博主前天减仓,直言市场残酷,主力...
2025-07-04 51
-
汇川技术高管李瑞琳减持2.04万股,减持金额131.95万元详细阅读
快讯摘要 汇川技术高管李瑞琳减持2.04万股,减持金额131.95万元 每经AI快讯,据深交所官网,2025年7...
2025-07-04 53
- 详细阅读
-
银行指数突破前高!两成股续刷历史高点,活跃资金动作频频,这些方向也出“新高牛”详细阅读
财联社7月4日讯(编辑 梓隆),今日(7月4日),银行板块再度发力,截至收盘,中证银行指数成功跃过前高,续刷历史最高点。个股方面,工商银行、兴业银行、中信银行、浦发银行、江苏银行、上海银行、北京银...
2025-07-04 55
-
A股,午后突变!详细阅读
炒股就看金麒麟分析师研报,权威,专业,及时,全面,助您挖掘潜力主题机会! 4日,A股早盘走势强劲,午后冲高回落。沪指盘中一度大涨1%再创年内新高;创业板指盘中一度涨超1%,午后回落转跌。港股弱...
2025-07-04 52

最新评论