- 详细阅读
- 详细阅读
-
当地辟谣!网传“胖东来虹吸效应导致许昌商业格局严重失衡”为谣言详细阅读
来源:网信许昌 近日,许昌市委网信办接群众举报,多个短视频账号发布信息称,“胖东来虹吸效应导致许昌商业格局严重失衡。商务局统计显示市区5公里范围内中小零售商户倒闭率较周边城市高42%。”经向市...
2025-02-08 62
- 详细阅读
-
任职一年后,汇丰人寿孙丹莹卸任董事长详细阅读
近日,汇丰人寿保险有限公司(以下简称“汇丰人寿”)发布公告称,根据公司唯一股东汇丰保险(亚洲)有限公司相关决议,孙丹莹已不再担任公司董事、董事长职务。根据相关监管规定、公司章程和董事会决议,现任非...
2025-02-08 62
- 详细阅读
- 详细阅读
-
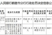
鹤壁农村商业银行因未按规定履行客户身份识别义务被罚25万元详细阅读
2月8日金融一线消息,中国人民银行鹤壁市分行行政处罚决定信息公示表显示,鹤壁农村商业银行股份有限公司因未按规定履行客户身份识别义务,被罚款25万元。陈某甫(时任鹤壁农村商业银行股份有限公司法律合规...
2025-02-08 62
- 详细阅读
- 详细阅读

最新评论